A PHP web app built for operations and team management. Uses headless WordPress as a framework.

Designed for landscaping companies managing multiple maintenance contracts across various sites. The system handles the complete workflow from project creation through daily task verification, with GPS-enforced check-ins, QC approval processes, and automated timesheet generation. Both a web dashboard for managers and an Android tablet app for field supervisors are supported.

This app is inactive but can be reactivated upon request. Please contact the developer.

GitHub Live Demo (Inactive)
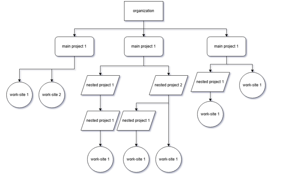
Nested Hierarchical Projects

Nested Hierarchical Projects

Tree-structured project organization with main projects, nested sub-projects, and individual work-sites for granular management at every level.

Organize Team Structure Within Each Sub-Project

Organize Team Structure Within Each Sub-Project

Pooled organizational charts that categorize team members by role, enabling assignment visibility across projects and work-sites.

Role-Based Access Control

Role-Based Access Control

Distinct permission levels for administrators, project directors, managers, supervisors, QC personnel, and owners with scoped data access.

Track Team Tasks

Track Team Tasks

Customizable maintenance checklists with task templates, drag-and-drop reordering, photo attachments, and per-task commenting.

Multilingual Team Communication

Multilingual Team Communication

Real-time English-Arabic translation for task comments powered by Google Cloud Translation API, bridging language gaps in the field.

Comprehensive Analytical Dashboard

Comprehensive Analytical Dashboard

Visual reports with 2D charts displaying completed tasks, man hours, overtime, and cumulative project metrics at a glance.

Payroll and Timesheet System

Payroll and Timesheet System

GPS-verified check-in and check-out operations with automatic man hour calculation, overtime tracking, and absence logging.

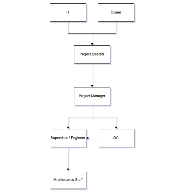
Team Structure and Precedence

Team Structure and Precedence

Hierarchical role visibility from IT and directors down to maintenance staff, with inactive members clearly indicated in project pools.

Multi-State Tracking for Work-Sites

Multi-State Tracking for Work-Sites

Work-site status progression through unmaintained, in-progress, pending, delayed, rejected, and completed states with daily resets.

Integrate Database With Other Services

Integrate Database With Other Services

RESTful API endpoint for exporting project data to third-party systems and external reporting tools.

Manage Project Details

Manage Project Details

Configurable site properties including surface area, GPS coordinates, contract dates, descriptions, and location boundaries.